57
政府信息公开
/col/col32097/index.html
法定主动公开内容
/col/col32100/index.html
工程招投标
/col/col32135/index.html
当前位置:
首页
>
政府信息公开
>
法定主动公开内容
>
工程招投标
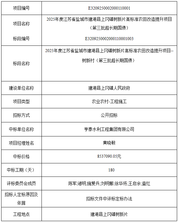
2025年度江苏省盐城市建湖县上冈镇树新片高标准农田改造提升项目--树新村(第三批超长期国债)中标结果公告
打印
关闭